科艺外网(2021年新建)
校园经纬
校园经纬
当前位置
官网首页 >> 校园经纬 >> 正文
艺设学子荣获多项“未来设计师•全国高校数字艺术设计大赛”大奖
时间:2022-09-23 作者: 点击:[]

2022年第届未来设计师全国高校数字艺术设计大赛(NCDA)省赛和国赛相继落下帷幕,艺术设计学院在本次大赛中共荣获57个奖项,其中国赛7项,一等奖1项,二等奖3项,三等奖2项优秀奖1项省赛42项,一等奖14项、二等奖14项、三等奖14项。科艺学院荣获优秀组织奖;郑帅荣获优秀组织老师;谢晓英、郑帅、梁冠博、卢群、饶美庆、王春阳、喻夏翡荣获优秀指导老师。

 

 

2 全国赛区一等奖作品《浙里乡宿》,作者:2019级视觉传达设计专业 孙卓赐、林培嬿,指导老师:郑帅

为备战第届全国高校数字艺术设计大赛,艺术设计学院积极调动全院师生参赛共选送参赛作品命题类作品1件、非命题类参赛作品75、公益类作品54件。 

“未来设计师•全国高校数字艺术设计大赛由工业和信息化部主办,为艺术设计领域的高水平知名赛事,也是教育部全国普通高校大学生竞赛排行榜内竞赛,已连续举办9届。大赛秉承“设计为人民服务,培养未来设计师”的理念,坚持艺术与技术并重、学术与公益并重。本届大赛全国共有 1513 所高校参赛,共征集 164,316 幅作品,以省/自治区/直辖市为单位设立29个赛区39所985、一流大学参赛,参率达92.85%,教育部第四轮设计学学科评估B以上共28所高校 100%参赛,C-以上共65所高校中的64所参赛。大赛得到“学习强国”平台、中国教育报等权威媒体的宣传报道,并获得联合国机构的称赞。

 

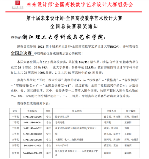
未来设计师全国高校数字艺术设计大赛获奖名单 

1.全国总决赛

奖项

作品名称

创作人员

指导老师

一等奖

隐子浙里三隅

孙卓赐,林培嬿

郑帅,谢晓英

二等奖

老街奇旅

叶清莉

王春阳

二等奖

说来话猖——绍兴五猖会市集品牌/文创设计

蓝笑,曾珂珂

郑帅

二等奖

余兆瑞,郑婷子

王春阳

等奖

《邂候》七十二物候历设计

汤珂珂,黄钰斯

郑帅,喻夏翡

等奖

《传宋韵味》

黄慧铭,夏安

谢晓英

优秀奖

梁氏祠堂IP形象设计——永慕堂最强守护者

陈明昭

梁冠博

 

2.浙江赛区

奖项

作品名称

创作人员

指导老师

一等奖

尚青越窑青瓷文创产品设计

吴蓉蓥,祁雯青

郑帅

一等奖

《爱玲说》

陈心怡

郑帅

一等奖

《传宋韵味》

黄慧铭,夏安

谢晓英

一等奖

《邂候》七十二物候历设计

汤珂珂,黄钰斯

郑帅,喻夏翡

一等奖

《于都擂茶》

陈思懿,黄歆贻

梁冠博

一等奖

余兆瑞,郑婷予

王春阳

一等奖

赣南茶油

章温琪,陈心怡

梁冠博

一等奖

老街奇旅

叶清莉

王春阳

一等奖

梁氏祠堂IP形象设计——永慕堂最强守护者

陈明昭

梁冠博

一等奖

说来话猖——绍兴五猖会市集品牌/文创设计

蓝笑,曾珂珂

郑帅

一等奖

雾世畲乡

张怡婷,徐丹宁

郑帅

一等奖

隐于浙里三隅

孙卓赐,林培嬿

郑帅,谢晓英

一等奖

渔笛闻葑声

张雨青,巫梦莹

卢群,饶美庆

一等奖

长征星火永相传

李诗丹,冯诗雯,柯晨悦

喻夏翡

二等奖

方里方外——中药膏方品牌及包装设计

朱欣羽

郑帅

二等奖

e起向未来》

陈思懿

杨亦炀

二等奖

《柿在YES!HERE》 柿饼包装设计

严媖媖

梁冠博

二等奖

《天虫纳福》

李欣蕾,李诗丹

郑帅

二等奖

插件空间——后疫情背景下建筑空间功能重塑

徐佳佳,余文超,金熙杰

叶湄

二等奖

村上酒舍

孙卓赐,林培嬿

郑帅,谢晓英

二等奖

凤小雏——青原IP表情包设计

祁雯青

梁冠博

二等奖

克勤克俭·唯读唯耕——梅陇里研学景观规划

金熙杰,陈梓怡,徐佳佳

叶湄

二等奖

鲤鱼IP设计——真善美智

吕雨欣

谢晓英,郑帅

二等奖

清洁饮水和卫生设施

俞佳颖,郑思甜

梁冠博

二等奖

物化天宝

郑婷予,余兆瑞

王春阳

二等奖

下管有礼品牌视觉设计

杨静

郑帅

二等奖

小龙鲤余年年

陈曾旨意

谢晓英,郑帅

二等奖

·图像

孙卓赐

郑帅

三等奖

无径之林书签尺

吴蓉蓥

谢晓英

三等奖

《妙妙的世界》

陈思懿,陈心怡

郑帅

三等奖

《素末谋面》设计师访谈书籍设计

丁羽捷,严媖媖

郑帅

三等奖

《我在渼陂等你》

李欣蕾

梁冠博

三等奖

《下管樱桃》

王思柦

梁冠博

三等奖

CITY

杨静

郑帅

三等奖

Symbiose

杨羽萍

龚剑超

三等奖

尉佳怡,徐婧璐

王春阳

三等奖

净心之旅,来青原!——青原家族IP形象设计

李嫣然

梁冠博

三等奖

看见碳排放

周思敏,郦璟怡

梁冠博

三等奖

鲤小乐表情包

马星宇

谢晓英,郑帅

三等奖

灵栖情

沈垭涔,王恒基

卢群

三等奖

我的家园还在吗?

陈逸缘,郑

梁冠博

三等奖

于都富硒脐橙包装设计

梁冠博

三等奖

织眠

吴家仪,刘铭,方吉鸿

卢群,叶湄

 


招生电话

0575-82001777

院长书记信箱

ky@zstu.edu.cn

Copyright(c)2021

浙江理工大学科技与艺术学院

学院地址:

杭州湾上虞经济技术开发区康阳大道58号

邮编

312369

传真

0575-82978000

—厚德致远·博学敦行 —